Such is the wide range we are covering in our latest issue of ZKG. Dynamic flow tests can be used to characterize the flow properties of Portland cements (from page 26). Improving the flowability of ...
The Board of Directors of Sika has appointed Philippe Jost as new Head of Construction and Member of Group Management effective 01.06.2019.Philippe Jost succeeds Yumi Kan, who for personal reasons has...
Xuan Thanh Cement has awarded FLSmidth a contract to deliver equipment for a brownfield cement production line in Ha Nam province in Vietnam. The contract has a value of around DKK 550...
The Third Annual International Conference on Eco-Sustainable Construction Materials (ICESCM-3) will take place in Istanbul/Turkey on 26.08.-29.08.2019.The main topics of the conference will...
The 15th International Congress on the Chemistry of Cement (ICCC 2019) will be held in Prague/Czech Republic from 16.09.-20.09.2019.The International Congress on the Chemistry of Cement (ICCC) is the...
The Supervisory Board of Vecoplan AG has appointed Michael Lambert to its Management Board effective 01.04.2019. Mr Lambert has been responsible for the company’s commercial operations since 2014 and...
Joost Van Aaken took over as new General Director from Marianne Fiers, who took early retirement on 19.04.2019. Marianne Fiers had led the company for customer-specific packaging solutions since 2013....
The Portland Cement Association (PCA), representing America’s cement manufacturers, released a new report focused on resiliency titled “The Real Value of Resilient Construction”. The report...
LafargeHolcim has signed an agreement with YTL Cement Berhad for the divestment of its entire 51 % shareholding in Lafarge Malaysia Berhad for a consideration of US$ 396 million fully payable in cash,...
LafargeHolcim has signed an agreement with San Miguel Corporation for the divestment of its entire 85.7 % shareholding in Holcim Philippines Inc. for an enterprise value of US$ 2.15 billion, on a 100...
Unplanned downtime costs businesses billions of dollars each year globally. For cement and mining customers, the impact of plant and equipment failures can be enormous: production stoppages and...
After an intensive project phase Dahab Sinai for Manufacturing and Building Materials headquartered in Egypt, awarded a contract to Claudius Peters for the delivery of a gypsum plant in the Suez...
Votorantim Cimentos, announced a R$ 200 million investment in the expansion of its Pecém plant, in the Brazilian state of Ceará. Once operating at full capacity, the project will create approximately ...
The 15th TÇMB International Technical Seminar and Exhibition will be held in Antalya/Turkey from 08.10.-11.10.2019. The program is open for both national and international attendees from the cement ...
Sika is developing its mortar plant in Alexandria/Egypt and investing in additional production lines. This expansion will bring its capacities into line with the rising demand from the booming...
With the new version of the powermanager power monitoring software, power data can now be directly transferred into open, cloud-based IoT operating systems such as MindSphere. The software is part of...
Robust apron conveyors (SZFs) are used in cement plants to transport clinker safely and economically from the kiln cooling system to the silos. Beumer Group is the only manufacturer who offers a ...
Siemens has expanded its Digital Enterprise portfolio to include a new digital service for optimizing plant maintenance. The Lifecycle Management Suite facilitates the consistent planning, execution ...
On 18.03.2019, the international drymix mortar community met for its biennial conference in Nuremberg/Germany. Organized by drymix.info, the one-day conference took place just before the European...
On 28.03.2019, around 130 representatives from the German cement industry and associated suppliers, as well as from scientific and research institutes, gathered for the VDZ Conference on Cement ...
When designing the new plant in Barranquilla, Atlántico/Colombia in 2011, it was decided to start with a single production line but to anticipate the addition of a second line at some future point in...
This article analyzes the problems of perfecting grinding equipment for large-scale production – cement, ore, coal. An improved design of a ball mill, equipped with internal energy exchange devices,...
Improving the flowability of cement helps to reduce the risk of poor process performance, a critical issue for an industry targeting the very highest levels of efficiency. This article describes the...
The strength of hydrated cement and its cohesive properties are determined to a great extent by the structure of the calcium silicate hydrate phases. There is a description of investigations into the...
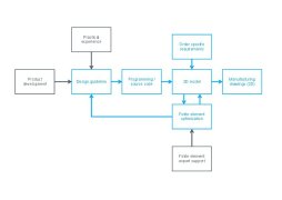
The engineering of equipment for the cement industry is in comparison to other industries influenced by some special overall conditions. These are mainly the small built quantities, the very large...
(22) 20.09.2018(43) 27.03.2019(57) This application discloses exemplary processes and systems for reducing mineral ring accumulation in calcination kiln. The processes and systems comprise inserting...
(22) 13.09.2017(43) 20.03.2019(57) A power station is fueled by fossil fuels or biomass increases efficiency and reduces harmful emissions. Electrolysis may separate water into hydrogen and oxygen,...
(22) 27.09.2017(43) 08.04.2019(57) The subject of the application is a cement with a sulphate setting time regulator which is a substitute for calcium sulphate as a standard used in cement production...
(22) 09.04.2010(43) 29.03.2019(57) Summary of the corresponding patent EP2253600 (A1): The present invention relates to a cement comprising Portland cement clinker and a clinker replacement material,...
(22) 15.04.2016(43) 29.03.2019(57) Summary of the corresponding patent EP3231779 (A1): Process for operating a cement or lime plant comprising a cement (1, 11) or lime kiln (21, 31) and a calciner (2,...
(22) 25.09.2017(43) 29.03.2019(57) The invention relates to a method for determining the content of quartz, calcite and dolomite with critical sizes from a mixture of raw materials for Portland cement...
(22) 06.03.2018(45) 22.03.2019(57) Field: mining. Substance: invention relates to a lime kiln shaft furnace. Shaft furnace contains the shaft of the furnace with a loading device placed in it, while...
(22) 25.08.2015(43) 28.03.2019(57) Provided is a cement composition that has high fluidity (for example, a -drop flow value of 200 mm or more) before curing and exhibits high compressive strength (for...
(22) 07.07.2016(43) 21.03.2019(57) Provided is a cement additive that can significantly improve the strength of a cured product of a cement composition over a long time period. Also provided is a...
(22) 15.04.2016(43) 11.04.2019(57) A method for determining a plasticity parameter of a hydrating cement paste by mixing the components to obtain a cement slurry, pouring the cement slurry in a sealed...
(22) 19.02.2016(45) 02.04.2019(57) A new cement formulation includes a base cement slurry and an admixture of acoustic metamaterial particles, the acoustic metamaterial particles each having a dense...
Excessive shrinkage deformation in concrete structures may lead to crack formation. Furthermore, in prestressed concrete elements shrinkage results in a significant loss of prestressing forces....
Cementitious mortar layers have a high surface-volume ratio and their evolution is influenced by intrinsic formulation parameters and extrinsic environmental parameters. The latter often cause an...