Process and plant for producing cement clinker or other mineral products and for removing nitrogen oxides from bypass gases
(22) 07.07.2016
(43) 26.01.2017
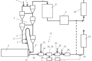
(57) In the process according to the invention for producing cement clinker or other mineral products and for removing nitrogen oxides from bypass gases diverted between heat-treatment equipment and at least one set of preheater equipment, at least one coolant is used to cool the bypass gas to a temperature of from 800°C to 1100°C, preferably to a temperature of from 800°C to 950°C. An ammonia-containing reducing agent in aqueous and/or gaseous form is moreover introduced into the bypass gas to reduce the content of nitrogen oxides.
(71) thyssenkrupp Industrial Solutions AG, ThyssenKrupp Allee 1, 45143 Essen (DE); thyssenkrupp AG, ThyssenKrupp Allee 1, 45143 Essen (DE)
(84) ARIPO (BW, GH, GM, KE, LR, LS, MW, MZ, NA, RW, SD, SL, ST, SZ, TZ, UG, ZM, ZW), Eurasian (AM, AZ, BY, KG, KZ, RU, TJ, TM), European (AL, AT, BE, BG, CH, CY, CZ, DE, DK, EE, ES, FI, FR, GB, GR, HR, HU, IE, IS, IT, LT, LU, LV, MC, MK, MT, NL, NO, PL, PT, RO, RS, SE, SI, SK, SM, TR), OAPI (BF, BJ, CF, CG, CI, CM, GA, GN, GQ, GW, KM, ML, MR, NE, SN, TD, TG)
