Oxyfuel clinker production without recirculation of the preheater exhaust gases
(22) 26.04.2019
(43) 07.11.2019
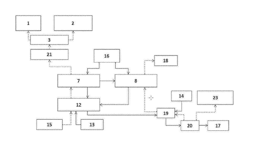
(57) The invention relates to methods and installations for producing cement clinker without recirculation of the preheater exhaust gases, wherein, in said preheater, the ratio of supplied solid to waste gas is set to greater than 1.0 kg solid to gas.
(71) thyssenkrupp Industrial Solutions AG, thyssenkrupp Allee 1, 45143 Essen (DE); thyssenkrupp AG, thyssenkrupp Allee 1, 45143 Essen (DE)
