Method and apparatus for manufacturing cement using rotary generated thermal energy
(22) 13.10.2022
(43) 20.04.2023
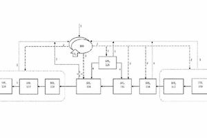
(57) A method is provided for inputting thermal energy into fluidic medium in a cement manufacturing process by at least one rotary apparatus comprising a casing with at least one inlet and at least one exit, a rotor comprising at least one row of rotor blades arranged over a circumference of a rotor hub mounted onto a rotor shaft, and a stator configured as an assembly of stationary vanes arranged at least upstream of the at least one row of rotor blades. In the method, an amount of thermal energy is imparted to a stream of fluidic medium directed along a flow path formed inside the casing between the inlet and the exit by virtue of a series of energy transformations occurring when said stream of fluidic medium passes through the stationary guide vanes and the at least one row of rotor blades, respectively. The method further comprises: integration of said at least one rotary apparatus into a cement production facility configured to carry out cement production processes, such as burning cement clinker or calcination of raw materials, at temperatures essentially equal to or exceeding 500 degrees Celsius (°C), and conducting an amount of input energy into the at least one rotary apparatus integrated into the heat-consuming process facility, the input energy comprises electrical energy. A rotary apparatus and related uses are further provided.
(71) Coolbrook Oy, PL 607, 00101 Helsinki (FI)
